在地新聞
Local
網路開罵代價大!政院通過刑法修正草案 網路公然侮辱或深偽犯罪加重其刑
2026-01-29
【Lai傳媒、記者爆料網/方慕辰/綜合報導】
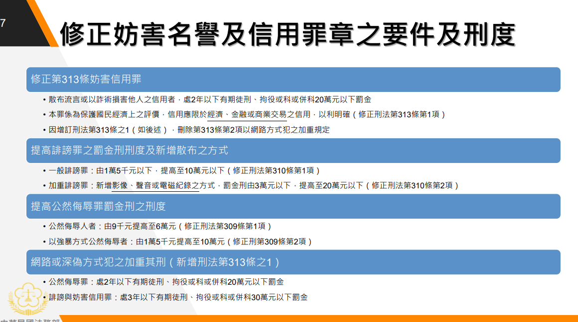
行政院院會今(29)日通過《刑法》及《刑法施行法》部分條文修正,其中有關「中華民國刑法」部分條文修正草案(妨害名譽章)部分,考量近年藉由網路或深偽之技術名譽權遭侵害程度更為重大,故新增加重處罰規定,以遏止犯罪,並完整保障民眾名譽權及人格權。

翻攝自行政院
鑑於以廣播、電視、電子通訊、網際網路或深偽技術等特定犯罪手段犯本章之罪者,侵害人民之名譽及信用甚鉅,新增加重處罰規定,以遏止是類犯罪。另提高公然侮辱、誹謗等罪之罰金刑刑度,以符合比例原則及罪責相當原則。
提高公然侮辱罪罰金刑之刑度
• 公然侮辱人者:由9千元提高至6萬元(修正刑法第309條第1項)
• 以強暴方式公然侮辱者:由1萬5千元提高至10萬元(修正刑第309條第2項)
網路或深偽方式犯之加重其刑(新增刑法第313條之1)
• 公然侮辱罪:處2年以下有期徒刑、拘役或科或併科20萬元以下罰金
• 誹謗與妨害信用罪:處3年以下有期徒刑、拘役或科或併科30萬元以下罰金
卓榮泰院長表示,「中華民國刑法」修正草案、「中華民國刑法施行法」修正草案,將函請司法院會銜送請立法院審議;「刑事訴訟法」第17條、第26條、第134條之1修正草案,由政院與司法院會銜函請立法院審議。本案送請立法院審議後,請法務部積極與司法院及立法院朝野各黨團溝通協調,早日完成修法程序。
您可能有興趣
-
婦人車禍全身骨頭幾乎全斷 部彰醫院跨團隊救回一命 卻出現解離性失憶「斷片」
44歲的陳女在1月2日被休旅車捲入車底碾壓,當她被送至衛福部彰化醫院急診時全身骨頭幾乎斷光,血氧一度低至60%,九死一生,經過跨團隊4次重大手術與加護病房14天的生死搏鬥,搶回一命,但她對車禍發生及住院的過程卻完全「斷片」,出現解離性失憶。 部立彰化醫院精神科主任梁孫源表示,這有可能是創傷後失憶,是一種心理防衛機轉,當個體遭遇過度壓力或重大創傷時,會失去關於創傷的記憶,以減輕心理痛苦,被稱為解離性失憶。-
2026-01-29
-
-
-
-
-
彰化市1億9千多萬春節敬老禮金 31911名長者每人爽領6000元
彰化市公所每年在春節前夕,發放給年滿70歲以上長者每人6千元的「春節敬老禮金」大紅包,今年全市可獲領取的長者共31,911位,29日合計共發放1億9,146萬6,000元,和去年相較,人數多出1,429人、發放金額增加857萬4千元。-
2026-01-29
-
-
-
影/自封「寮國帝王」!61歲日男開部落格炫耀嫖雛妓 大膽PO少女照遭逮
日本一名61歲男子因涉嫌在部落格分享寮國雛妓買春經驗談的文章而遭到逮捕,該部落格中還刊登了疑似寮國少女的照片。警方正與寮國警方合作展開調查,嫌犯對指控予以否認。-
2026-01-29
-
-
-
桃園大古山噁男躲公廁偷拍 手機藏私密影片遭逮現行
【Lai傳媒、記者爆料網/莫沛宇/桃園報導】桃園市蘆竹區大古山風景區前(27)日凌晨1時許驚傳偷拍案件。有名女子在公園公廁如廁時,驚覺有人在旁窺視並疑似持手機偷拍,嚇得趕緊逃出報警。警方獲報火速趕抵現場,當場攔截20歲傅姓男子,並在其手機內查獲被害人的私密影像。警方隨即查扣手機證物並將人帶回,訊後依妨害性隱私等罪嫌函送桃園地檢署偵辦。-
2026-01-29
-
-
-
當自己家?4男女爽住別人公寓 花警逐層掃蕩一網打盡
花蓮市公寓大樓昨遭4男女偷入住,管理員發現後報警,警方陪同逐層搜查,分別在3樓及5樓逮捕4人,全依侵入住居罪嫌移送偵辦。-
2026-01-29
-
花蓮縣 花蓮市
-
-